Title: Distributing eSIM data plans via smart wallets to attendees: Co-Creation at Devconnet
Authors:
Resources Required:
-
Sponsorship for eSIM plans : Sponsorship for 1,000 eSIM bundles (average 3–5 GB per user).
-
eSIM compatible mobile devices : Users’ must have eSIM compatible mobile device
-
Operations support : Internet + basic power access , (Optional) 2x2m booth or help desk for activation support
What do you suggest?
We propose to distribute 1,000 sponsored eSIM via Smart Wallets at Devconnect, powered by the KOKI’O Alpha app — enabling attendees to connect to the internet privately, instantly, and on-chain.
Each eSIM is provisioned and managed via KOKI’O Smart Contracts, offering real Ethereum utility in an everyday setting.
No KYC, no seed phrases, no passwords — just a passkey-based, biometric login and instant connectivity.
And co-create :
Publicly verifiable network consumption — a long-missing element in the telecom industry by design and
Sustainable model to provide this solution — ahead of our public launch.
Motivation & Rationale
How does this improve the attendee experience? What Ethereum use case does it showcase?
- Solve real problems for attendees: Provide instant mobile connectivity to global participants without roaming or local SIM hassles, No KYC with ethos of Ethereum, Anonimity & Privacy, Decentralisation(reduce reliance on centralised databases), Open source & Verifiable.
- Dogfood Ethereum: Every eSIM activation and payment runs through an on-chain smart wallet, demonstrating crypto payments, wallet abstraction and making global connectivity borderless, private, and user-owned.
- Privacy-first showcase: Attendees experience a real-world, non-custodial, privacy-respecting telecom use case — powered entirely by Ethereum.
- Onboard non-crypto users: Through lazy wallets , non-Web3 users seamlessly use Ethereum without touching keys or gas.
“You’re not a data subject — you’re a sovereign actor. KOKI’O redefines global connectivity by combining open-source eSIM smart contracts, biometric authentication, and privacy-first design to deliver inclusive, verifiable, and borderless access to mobile networks.”
Implementation
- Have you done this before at another event?
Not yet — KOKI’O is currently in its Alpha stage. We’re now partnering with events and conferences to co-create.
- How will you make it happen?
The team has been working and will ship the distributive alpha build accordingly, here’s are the components and status
Flow Overview (KOKI’O Alpha Build) and Status
- Onboarding via Passkeys: Status

- Biometric authentication (Face ID / Fingerprint)
- No password or seed phrase
- Coupon-Gated UI: : Status ( In-Porgress )
- Attendees enter or scan a sponsor coupon code
- No payment required — data plans are fully sponsored
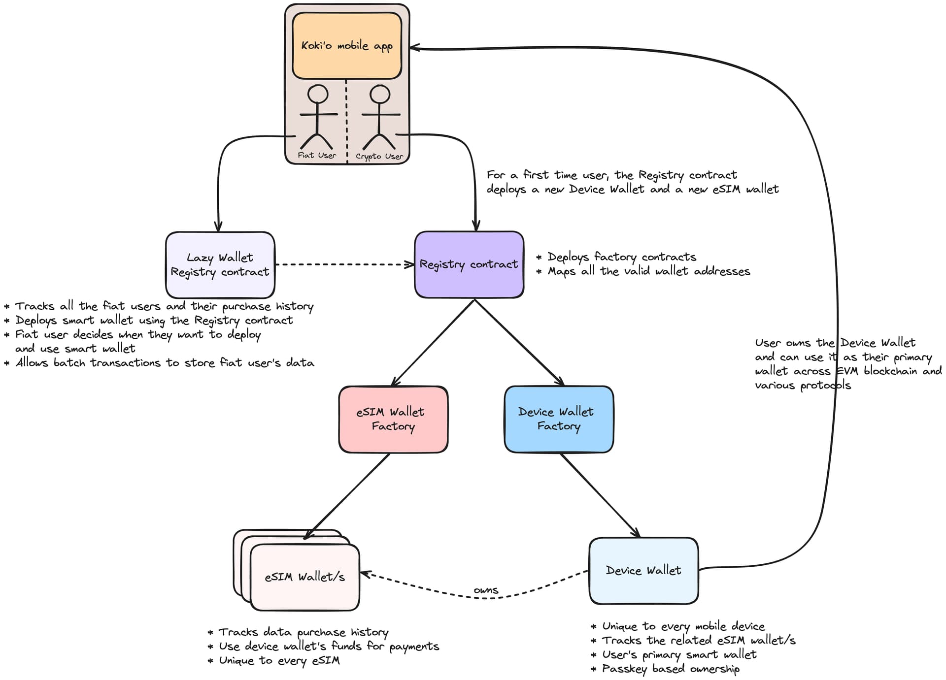
- Smart Wallet Creation: Status

- Web3 users → connect existing wallet (Device Wallet)
- Non-Web3 users → automatically generate Lazy Wallet
- Order Placement:
- Web3 users via Device Wallet : Status

- Non-Web3 users via Lazy Wallet : Status ( Integration )
- eSIM Installation:
- Instant QR provisioning, no KYC : Via QR or Manually via device settings
Operational Requirements & Ownership
- What’s needed to make this work at Devcon/nect?
Requirements: : Sponsorship funding for 1,000 data plans and optional event collaboration for visibility or branding
- Who will be responsible for running it on site?
Team: KOKI’O core team with (1 or 2) volunteer help to for any issue and manage distribution, on-site onboarding, and smart wallet ops.
- What other projects could this integrate with?
Wallet/ID projects can possibility integrate if aligned to serve user(and no other benefits) but the application is in alpha stage and the team is continuously working on shipping , so it’ll be difficult to collaborate with projects to integrate.

